即2人或2人以上於一定期間內攝取相同食品,發生相同症狀,並且自可 疑的食餘檢體及患者糞便、嘔吐物、血液等人體檢體,或者其他有關環境檢體(如空氣、水、土壤)中分離出相同類型(如血清型、噬菌型)的致病原因,則稱為一件「食品中毒」,但如因攝食肉毒桿菌或急性化學性中毒時,雖只為1人,也視為一件「食品中毒」案件。
何時該就醫? 美國疾管署建議. 下列情況需考慮就醫(不是看急診. 是去看家庭醫師)
血便.
發燒超過 102 °F
脫水
頻繁嘔吐無法喝水
腹瀉超過三天
\

台灣疾管署--腹瀉群聚事件處理作業原則(上架)106年8月
前言
腹瀉通常是腸胃道感染的一種症狀,可由多種細菌、病毒或寄生蟲引 起,通常經由污染的食物或飲用水傳染,或透過人與人之間直接或間 接接觸而傳播。霍亂、傷寒/副傷寒、桿菌性痢疾、阿米巴痢疾及腸道 出血性大腸桿菌感染症等腹瀉傳染病,已依據傳染病防治法第 3 條規 定公告為第二類傳染病,而其他造成腹瀉的病原,例如諾羅病毒、輪 狀病毒、非傷寒沙門氏菌、非產毒性霍亂弧菌及腸炎弧菌等,其雖非 屬法定傳染病,但仍可引起群聚事件,影響國人健康,其所引發之群 聚事件,亦為國內傳染病防治之重點監測項目,爰訂定本處理作業原 則,以提供衛生機關處理腹瀉群聚事件,執行相關防疫措施之遵循依 據。
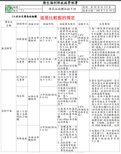
台灣疾管署. 傳染病檢體採檢手冊 2015年 2月編定


台灣食藥署-疑似食品中毒事件處理要點
中華民國109年3月9日FDA食字第10913000465號函修正
節錄部分
二、發生疑似食品中毒事件,醫療機構應依食品安全衛生管理法第六條規定於二十四小時內向當地主管機關報告。
三、當地衛生局於接到疑似食品中毒事件通報後,應即派員調查食品中毒發生經過,追查可疑食品來源及其貯藏、處理與烹調方法,並至食品中毒案件通報調查管理系統填寫「食品中毒事件調查簡速報告單」,傳送予相關衛生局及食品藥物管理署
(一)食品(藥)科(處、課)負責可疑食品來源及其製造場所之調查處理,包括供應食品場所之稽查輔導、食品製程、製造環境等。
(二) 主辦及協辦之地方政府衛生局分工原則如下:
1. 有下列情況者,應為主辦地方政府衛生局:
(1)涉嫌食品之食品供應者所在之縣市。
(2)可能涉嫌之食品供應者不只一處,則以首位就醫個案症狀發生前用餐場所之食品供應者所在之縣市。
2. 其它與案件相關之縣市為協辦地方政府衛生局。
(三)疑似食品中毒案件符合「中毒人數達50人或以上者」、「食品中毒事件有持續擴散之虞」、「社會大眾關注事件」、「病因物質特殊者(如肉毒桿菌、麻痺性貝類毒素等)」或「其他特殊因素」等原則,得填寫支援申請單向疾病管制署申請啟動流行病學調查(附件二),食品藥物管理署得派員參與調查。肉毒桿菌中毒通報案件,應依「疑似肉毒桿菌中毒案件處理原則」(附件三)處理。
四、疑似食品中毒事件相關檢體之採樣分工原則如下:
(一) 食品檢體(食餘、嫌疑食品等)及環境檢體(刀具、砧板、飲用水、洗滌水等):由衛生局食品(藥)科(處、課)主辦。
(二) 人體檢體包括患者糞便及廚工檢體(糞便、手部傷口等):由衛生局疾管科(處、課)主辦;疑似食品中毒事件有人體檢體送驗需求時,需由衛生局疾管科(處、課)至疾病管制署「症狀監視及預警系統」通報腹瀉群聚事件,並循此流程採檢送驗。
五、疑似食品中毒事件相關檢體之檢驗分工原則如下:
(一) 由衛生局檢驗單位(或食品藥物管理署認可機驗機構)進行食品及環境檢體檢驗。
(二) 由疾病管制署(或其認可檢驗機構)進行人體檢體檢驗。
(三) 衛生局檢驗單位因設備不足無法檢驗或有傳染性疾病之嫌疑時,且食品藥物管理署認可檢驗機構亦無法檢驗時,應儘速檢同「食品中毒事件調查簡速報告單」及相關檢體,以適當方法逕送中央主管機關檢驗。
(七)食品中毒事件,若未進行病原性生物之檢驗或經檢驗而未能檢驗出病原性生物時,仍可依患者之訪談紀錄及合格醫師之診斷,就具體事件應用流行病學之科學原理進行研判,結果明顯與某食品有因果關係且涉有嫌疑時,即應移送司法機關。
八、地方政府衛生局應將疑似食品中毒事件調查過程、檢驗資料及處理結果報告中央主管機關:
(一) 傳染病:由疾管科(處、課)彙整陳報。
(二) 食品中毒:由食品(藥)科(處、課)彙整陳報。
(三) 食品中毒事件由食品藥物管理署進行資料彙整及統計。
(四) 經研判為法定傳染病相關食品中毒事件,由食品藥物管理署與疾病管制署依分工發布新聞稿。
CDC: Food poisoning symptoms
You can get sick with food poisoning after swallowing certain germs, like Salmonella or E. coli. Your symptoms may vary, depending on the germ you swallowed. Symptoms can range from mild to serious and can last for a few hours or several days.
The most common symptoms of food poisoning are:
Diarrhea
Stomach pain or cramps
Nausea
Vomiting
Fever
If you have diarrhea or vomiting, be sure to drink plenty of fluids to prevent dehydration (not having enough water in your body).
Should I See a Doctor for Food Poisoning?
See a doctor if you have any symptoms that are severe, including
Bloody diarrhea
Diarrhea that lasts more than 3 days
High fever (temperature over 102°F)
Vomiting so often that you cannot keep liquids down
Signs of dehydration, which include not urinating (peeing) much, a dry mouth and throat, feeling dizzy when standing up
See your doctor if you are pregnant and have a fever and other flu-like symptoms. Some mild infections can cause problems with pregnancy.
知名越南法國麵包中毒案增至422人 衛生局揪這佐料出大包
桃園市中壢區忠貞市場人氣排隊名攤「阿箴越南法國麵包」食品中毒案再擴大,截至6日通報增至422人,市府衛生局調查,攤商疑似是製作蛋黃醬前,未落實雞蛋清潔導致這次食品中毒案,將依違反食品安全衛生管理法開罰業者54萬元罰鍰,另即日起啟動東南亞即時食品(冷食)稽查專案,全面稽查桃園市攤商食品安全。
衛生局說明,針對8月2日、3日有買過該攤法國麵包且有症狀者發出問卷調查,共計243人填寫,經統計有229人出現身體寒顫、發燒、噁心、嘔吐、腹瀉等症狀,潛伏期為4至63小時30分。另經醫院通報食品中毒民眾,有4人檢驗出沙門氏桿菌。此外,稽查人員前往稽查業者製備的食材,除發現冰箱溫度不足外,其中蛋類製品有滷鴨蛋及蛋黃醬,而蛋黃醬是在家製作完成後常溫送至攤位,疑似就是在製作蛋黃醬前未落實雞蛋清潔導致整起食品中毒案。
衛生局追蹤住院民眾,還有16人因腹瀉、腹痛、發燒、倦怠等症狀住院中,也提醒沙門氏菌是造成食品中毒常見的病菌,易受汙染的食物包含生的或未煮熟的雞蛋及雞蛋製品以及牛奶或乳製品,還有肉類等等,若食物保存不當,沙門氏菌易在高溫下大量繁殖也容易傳播,一般臨床症狀以急性腸胃炎為主,在感染後約6至48小時會有噁心、嘔吐及下痢等,伴隨發燒及腹部絞痛等症狀。
何時該就醫? 美國疾管署建議. 下列情況需考慮就醫(不是看急診. 是去看家庭醫師)
血便.
發燒超過 102 °F
脫水
頻繁嘔吐無法喝水
腹瀉超過三天
\

台灣疾管署--腹瀉群聚事件處理作業原則(上架)106年8月
前言
腹瀉通常是腸胃道感染的一種症狀,可由多種細菌、病毒或寄生蟲引 起,通常經由污染的食物或飲用水傳染,或透過人與人之間直接或間 接接觸而傳播。霍亂、傷寒/副傷寒、桿菌性痢疾、阿米巴痢疾及腸道 出血性大腸桿菌感染症等腹瀉傳染病,已依據傳染病防治法第 3 條規 定公告為第二類傳染病,而其他造成腹瀉的病原,例如諾羅病毒、輪 狀病毒、非傷寒沙門氏菌、非產毒性霍亂弧菌及腸炎弧菌等,其雖非 屬法定傳染病,但仍可引起群聚事件,影響國人健康,其所引發之群 聚事件,亦為國內傳染病防治之重點監測項目,爰訂定本處理作業原 則,以提供衛生機關處理腹瀉群聚事件,執行相關防疫措施之遵循依 據。
台灣疾管署. 傳染病檢體採檢手冊 2015年 2月編定


台灣食藥署-疑似食品中毒事件處理要點
中華民國109年3月9日FDA食字第10913000465號函修正
節錄部分
二、發生疑似食品中毒事件,醫療機構應依食品安全衛生管理法第六條規定於二十四小時內向當地主管機關報告。
三、當地衛生局於接到疑似食品中毒事件通報後,應即派員調查食品中毒發生經過,追查可疑食品來源及其貯藏、處理與烹調方法,並至食品中毒案件通報調查管理系統填寫「食品中毒事件調查簡速報告單」,傳送予相關衛生局及食品藥物管理署
(一)食品(藥)科(處、課)負責可疑食品來源及其製造場所之調查處理,包括供應食品場所之稽查輔導、食品製程、製造環境等。
(二) 主辦及協辦之地方政府衛生局分工原則如下:
1. 有下列情況者,應為主辦地方政府衛生局:
(1)涉嫌食品之食品供應者所在之縣市。
(2)可能涉嫌之食品供應者不只一處,則以首位就醫個案症狀發生前用餐場所之食品供應者所在之縣市。
2. 其它與案件相關之縣市為協辦地方政府衛生局。
(三)疑似食品中毒案件符合「中毒人數達50人或以上者」、「食品中毒事件有持續擴散之虞」、「社會大眾關注事件」、「病因物質特殊者(如肉毒桿菌、麻痺性貝類毒素等)」或「其他特殊因素」等原則,得填寫支援申請單向疾病管制署申請啟動流行病學調查(附件二),食品藥物管理署得派員參與調查。肉毒桿菌中毒通報案件,應依「疑似肉毒桿菌中毒案件處理原則」(附件三)處理。
四、疑似食品中毒事件相關檢體之採樣分工原則如下:
(一) 食品檢體(食餘、嫌疑食品等)及環境檢體(刀具、砧板、飲用水、洗滌水等):由衛生局食品(藥)科(處、課)主辦。
(二) 人體檢體包括患者糞便及廚工檢體(糞便、手部傷口等):由衛生局疾管科(處、課)主辦;疑似食品中毒事件有人體檢體送驗需求時,需由衛生局疾管科(處、課)至疾病管制署「症狀監視及預警系統」通報腹瀉群聚事件,並循此流程採檢送驗。
五、疑似食品中毒事件相關檢體之檢驗分工原則如下:
(一) 由衛生局檢驗單位(或食品藥物管理署認可機驗機構)進行食品及環境檢體檢驗。
(二) 由疾病管制署(或其認可檢驗機構)進行人體檢體檢驗。
(三) 衛生局檢驗單位因設備不足無法檢驗或有傳染性疾病之嫌疑時,且食品藥物管理署認可檢驗機構亦無法檢驗時,應儘速檢同「食品中毒事件調查簡速報告單」及相關檢體,以適當方法逕送中央主管機關檢驗。
(七)食品中毒事件,若未進行病原性生物之檢驗或經檢驗而未能檢驗出病原性生物時,仍可依患者之訪談紀錄及合格醫師之診斷,就具體事件應用流行病學之科學原理進行研判,結果明顯與某食品有因果關係且涉有嫌疑時,即應移送司法機關。
八、地方政府衛生局應將疑似食品中毒事件調查過程、檢驗資料及處理結果報告中央主管機關:
(一) 傳染病:由疾管科(處、課)彙整陳報。
(二) 食品中毒:由食品(藥)科(處、課)彙整陳報。
(三) 食品中毒事件由食品藥物管理署進行資料彙整及統計。
(四) 經研判為法定傳染病相關食品中毒事件,由食品藥物管理署與疾病管制署依分工發布新聞稿。
CDC: Food poisoning symptoms
You can get sick with food poisoning after swallowing certain germs, like Salmonella or E. coli. Your symptoms may vary, depending on the germ you swallowed. Symptoms can range from mild to serious and can last for a few hours or several days.
The most common symptoms of food poisoning are:
Diarrhea
Stomach pain or cramps
Nausea
Vomiting
Fever
If you have diarrhea or vomiting, be sure to drink plenty of fluids to prevent dehydration (not having enough water in your body).
Should I See a Doctor for Food Poisoning?
See a doctor if you have any symptoms that are severe, including
Bloody diarrhea
Diarrhea that lasts more than 3 days
High fever (temperature over 102°F)
Vomiting so often that you cannot keep liquids down
Signs of dehydration, which include not urinating (peeing) much, a dry mouth and throat, feeling dizzy when standing up
See your doctor if you are pregnant and have a fever and other flu-like symptoms. Some mild infections can cause problems with pregnancy.
知名越南法國麵包中毒案增至422人 衛生局揪這佐料出大包
桃園市中壢區忠貞市場人氣排隊名攤「阿箴越南法國麵包」食品中毒案再擴大,截至6日通報增至422人,市府衛生局調查,攤商疑似是製作蛋黃醬前,未落實雞蛋清潔導致這次食品中毒案,將依違反食品安全衛生管理法開罰業者54萬元罰鍰,另即日起啟動東南亞即時食品(冷食)稽查專案,全面稽查桃園市攤商食品安全。
衛生局說明,針對8月2日、3日有買過該攤法國麵包且有症狀者發出問卷調查,共計243人填寫,經統計有229人出現身體寒顫、發燒、噁心、嘔吐、腹瀉等症狀,潛伏期為4至63小時30分。另經醫院通報食品中毒民眾,有4人檢驗出沙門氏桿菌。此外,稽查人員前往稽查業者製備的食材,除發現冰箱溫度不足外,其中蛋類製品有滷鴨蛋及蛋黃醬,而蛋黃醬是在家製作完成後常溫送至攤位,疑似就是在製作蛋黃醬前未落實雞蛋清潔導致整起食品中毒案。
衛生局追蹤住院民眾,還有16人因腹瀉、腹痛、發燒、倦怠等症狀住院中,也提醒沙門氏菌是造成食品中毒常見的病菌,易受汙染的食物包含生的或未煮熟的雞蛋及雞蛋製品以及牛奶或乳製品,還有肉類等等,若食物保存不當,沙門氏菌易在高溫下大量繁殖也容易傳播,一般臨床症狀以急性腸胃炎為主,在感染後約6至48小時會有噁心、嘔吐及下痢等,伴隨發燒及腹部絞痛等症狀。